低保办理 多囊卵巢三代试管失败
最新活动: 2025-07-02
浏览: 1502
妈妈确诊癌症后,我陷于对疾病的恐慌以及对高昂治疗费用的迷茫中。经过咨询,我妈妈可以申请低保。
👉低保是什么
即《最低生活保障办法》,其中有一条: 因病、因残、因灾等导致生活必需支出超出家庭承受能力的生活确有困难家庭,按照相关规定给予最低生活保障
👉低保身份有什么待遇
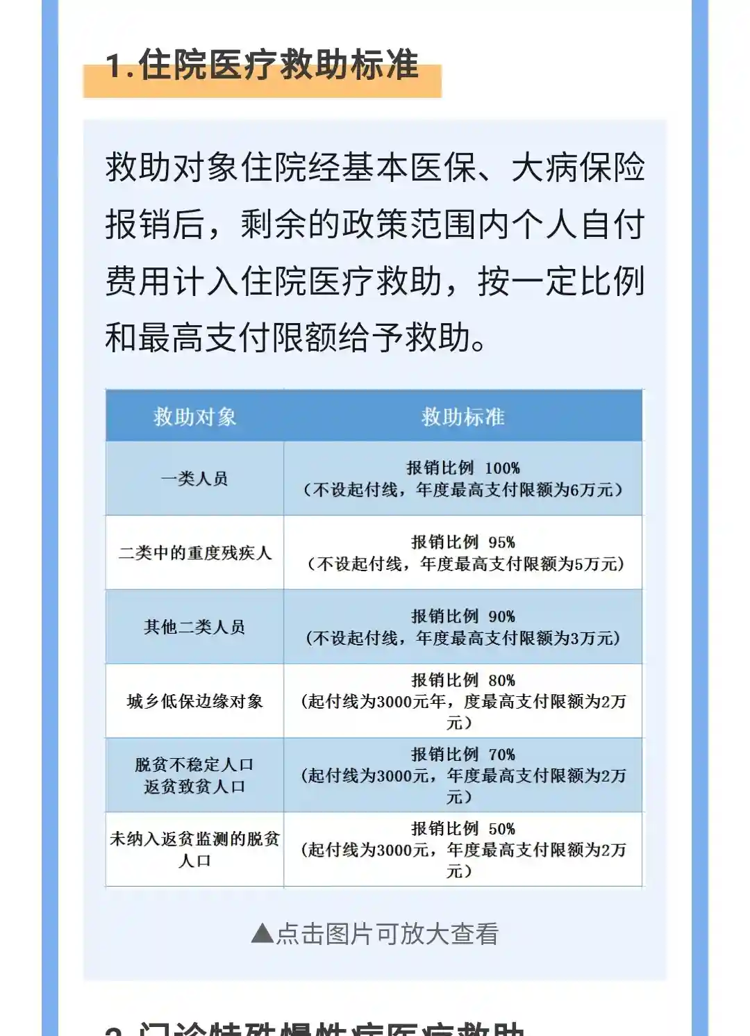
如图二,广西的低保身份,在大病住院治疗过程中,大病统筹报销比例提高,起付线由1.2万降到0.6万,且不设封顶线。
如图三,在居民医保报销、大病统筹报销后剩下部分,依据救助办法,给予相应比例和额度救助。
👉如何申请
一般是向居委会或者街道办事处提出申请,提交相应的资料。低保申请的条件和计算方法我如图四图五图六,各个地方会有所不一样,仅供参考。






计算方法: 月人均可支配收入=〔(工资性收入+农业生产收入+养殖业收入+其他经营性收入+转移性收入+赡养费)-(自付医疗费+学费+住宿费+社保支出)-扣减收入〕÷12月÷家庭人数以上,是我给妈妈办理下来后的一点小总结,希望可以帮到有需要的朋友。#低保 #低保户 #大病 #癌症 #肠癌 #熊猫和朋友们















能百毒不侵的人,都曾伤痕累累过;能笑看风云的人,都曾千疮百孔过。
2026-01-22 0