试管区别|自己来对照一下试管应该选几代? 那些医院可以做供卵
最新活动: 2025-09-11
浏览: 1182
(附自测表→对号入座选方案!)
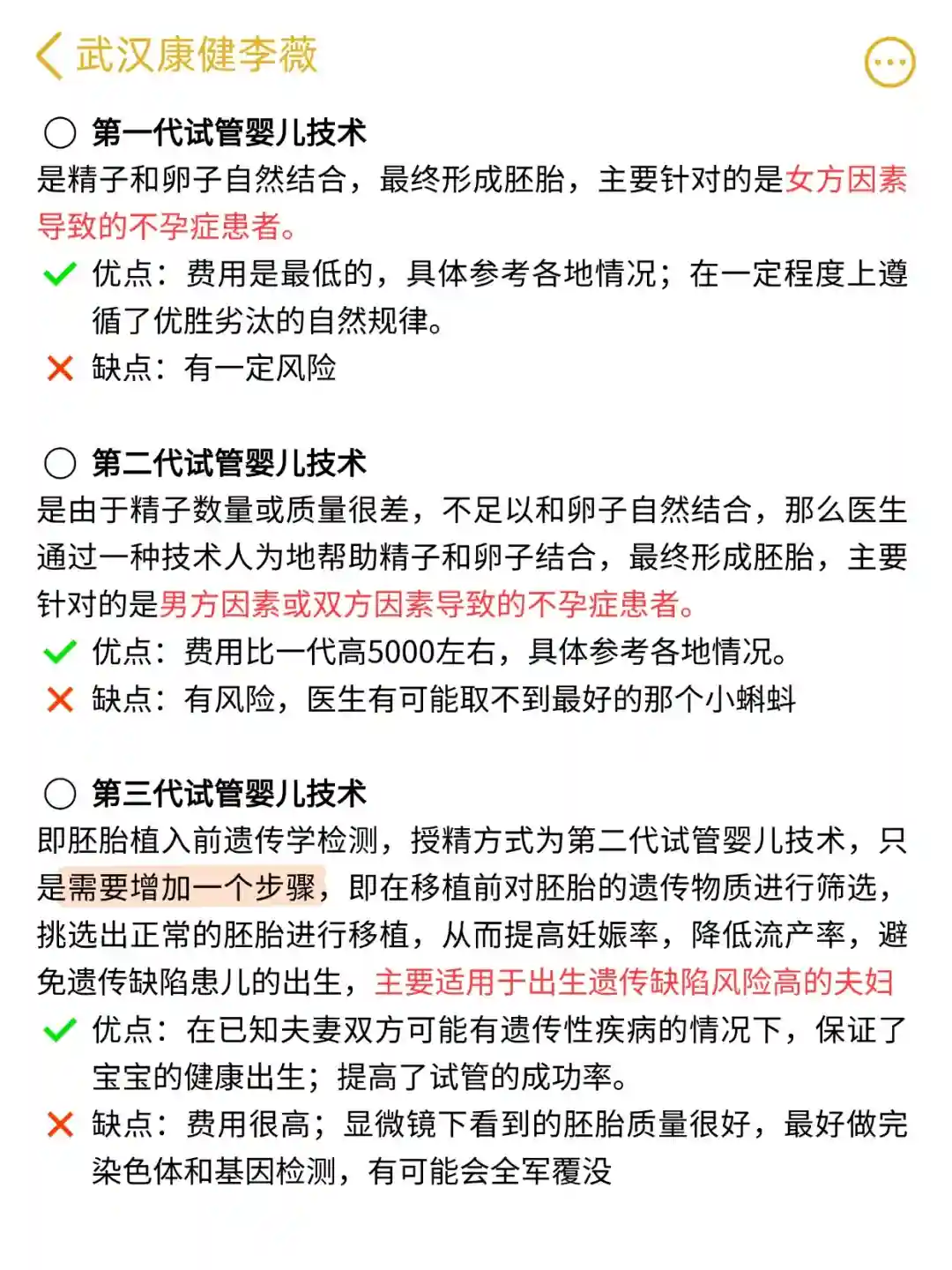
🔹一代试管(自由恋爱版)
✔️适用:输卵管堵塞/排卵障碍等
❌不治:男方弱精死精
💰费用:3-4w
“卵子和精子自己看对眼,实验室当红娘”
🔹二代试管(包办婚姻版)
✔️专攻:精子畸形率99%/严重少精
⚠️风险:可能强制绑定“丑精”(需胚胎师眼力毒)
💰费用:3.5-4.5w
“显微注射强行送精上门,卵子没得选!”
🔹三代试管(基因扫黑版)
✔️刚需:夫妻有染色体异常/遗传病史
💔扎心:40岁以上胚胎50%异常(自怀也难保)
💰费用:8-12w
“胚胎里筛查好选手”

#武汉康健李薇 #武汉康健妇婴医院 #武汉试管 #试管之路 #武汉试管婴儿 #一代试管 #二代试管 #试管费用 #试管区别 #试管圆您妈妈梦














能百毒不侵的人,都曾伤痕累累过;能笑看风云的人,都曾千疮百孔过。
2026-01-22 0