2025年 超全孕检时间表 蛇年宝宝产检一览表 全球第三代试管婴儿
最新活动: 2025-04-18
浏览: 910
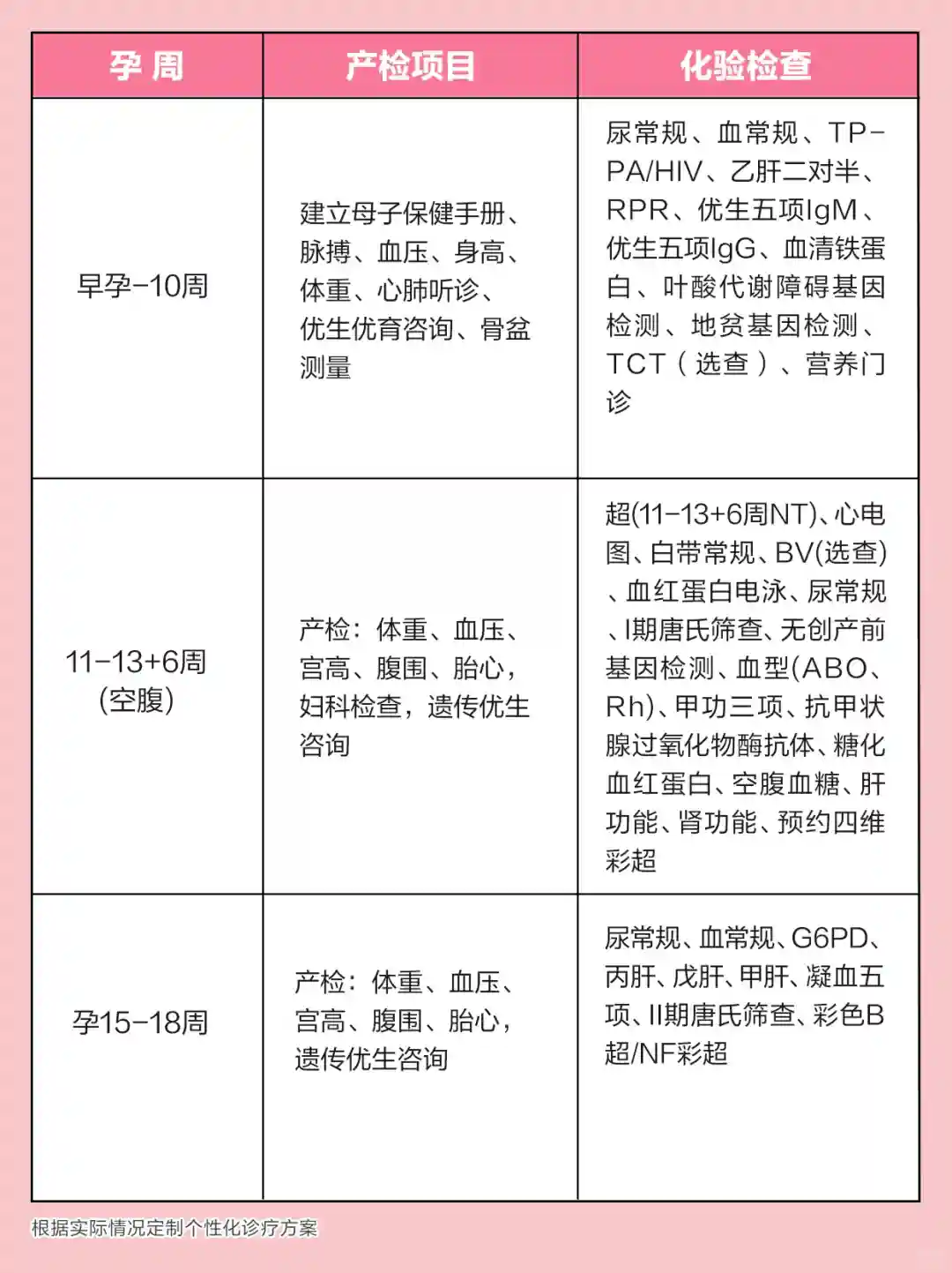
☝别担心,深圳远东妇产医院为你贴心整理了孕期各阶段产检重点项目,帮助您稳稳度过孕期,安心迎接蛇宝宝到来!
✅NT检查,宝宝“健康小探秘”
孕11周到13周+6天,是给宝宝做个NT小检查的黄金期。这次B超就像一次小冒险,通过测量宝宝颈部的透明带,提前了解宝宝是否存在染色体异常的风险。数值OK当然最好,如果有小波动,及时和👩⚕️沟通,宝宝的事,再小也是大事!
✅高清四维彩超,宝宝的“初次见面”
孕22-26周(双胎20-22周),是时候给宝宝拍张“宫内写真”30分钟的温馨时光,记得放松心情,和宝宝来一场无声的“你好”吧!
✅胎心监护,聆听宝宝的“心跳乐章”
孕晚期,胎心监护成了必修课。每次听到宝宝有力的心跳,都是最动听的音乐。听听宝宝的心跳,记录胎心、胎动和宫缩的关系,这是评估宝宝宫内状态的标准!一旦发现异常,及时干预,守护宝宝的安全。
✅会阴按摩,顺产妈妈的“温柔准备”
想要顺产又害怕疼痛?会阴按摩来帮你。在助产士的指导下,能增强孕妈会阴的弹性,减少侧切的可能性,让分娩之路更加顺畅。为宝宝的顺利降临,这份努力绝对值得!



孕期的每一天,都是爱与期待的旅程,按时产检,和宝宝一起健康成长~~
备孕或孕期的妈妈们 建议收藏!
🚦预祝孕妈们产检都能一路绿灯 顺利分娩
本文内容不作为医学诊断,仅供参考
粤(B)广[2024]第04-08-413号
#产检
#早孕检查
#怀孕建档
#备孕攻略
#孕产知识
#产检费用
#深圳远东妇产医院















能百毒不侵的人,都曾伤痕累累过;能笑看风云的人,都曾千疮百孔过。
2026-01-22 0