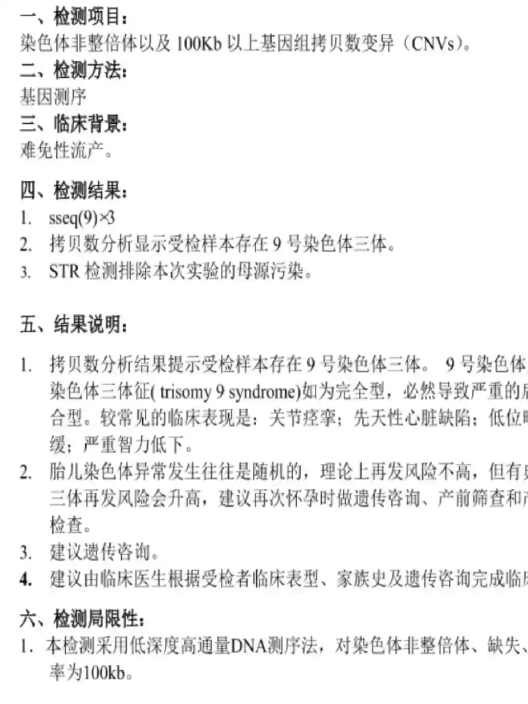
一次性说清染色体异常可能的原因 三门峡供卵
最新活动: 2025-04-25
浏览: 618
常规方面:
1️⃣ 年龄的秘密:妈妈的生育年龄是关键!🌟 随着年龄增长,卵子质量下滑,染色体“小错误”更容易发生。⏰ 女性35岁后,风险更是悄然而至…
2️⃣ 环境的影响:“无形之手”在作祟!pollution、辐射、有害化学物质…它们都可能是幕后推手,悄悄影响着胚胎的健康。☢️ 注意防护,远离污染源,为宝宝筑起第一道防线!
3️⃣ 生活习惯大考验:吸烟饮酒、不规律作息…这些不良习惯,不只是对自己不负责任,也可能对未来的宝贝造成伤害。🚫 健康生活,从现在开始,为了那个即将到来的小生命!
4️⃣ 遗传的密码:家族遗传史不可忽视!如果直系亲属中有染色体异常的情况,那就要更加留心了。👨👩👧👦 咨询专业遗传咨询师,做好预防和筛查。
冷门知识
1️⃣zff说美卓乐服用过久也容易导致精子卵子相遇后的变异产生!(我的第二次染色体变异可能是由此导致的)
2️⃣男生精子畸形率高也会导致胚胎染色体变异
揭开染色体异常的神秘面纱,并非为了制造恐慌,而是为了更好地准备与预防。🛡️ 每一对期待新生命的父母,都应该拥有最全面的知识武装!
#细胞 #试管婴儿知识


#微量元素 #关爱女性健康 #给你们科普一下 #科普 #小知识 #希望能帮到你 #周菲菲 #流产 #备孕 #染色体变异














能百毒不侵的人,都曾伤痕累累过;能笑看风云的人,都曾千疮百孔过。
2026-01-22 0