少精症小笔记
作者:晴天便好
最新活动: 2024-12-10
浏览: 1911
定义
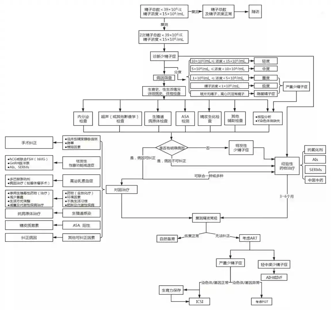
多次射精中精子总数<39x10^6
多次射精中精子浓度<15x10^6/mL
严重级别
轻度:10x10^6/mL<精子浓度<=15x10^6/mL
中度:5x10^6/mL<精子浓度<=10x10^6/mL
重度:1x10^6/mL<精子浓度<=5x10^6/mL
极度少精:0x10^6/mL<精子浓度<=1x10^6/mL
影响
降低受孕成功率
原因
生精功能问题:隐睾、射精管区域梗阻、 前列腺功能障碍、精囊腺功能障碍
泌尿生殖系统感染:细菌感染、病毒感染、支原体、衣原体
生殖道问题:尿道休憩室或狭窄、包皮口狭窄、尿道口狭窄、逆行射精、精索静脉曲张
激素原因:甲状腺疾病、下丘脑疾病(影响促性腺激素的分泌)、垂体疾病(如脑垂体瘤影响FSH和LH分泌不足)、肾上腺疾病(通过下丘脑->垂体->睾丸影响)、内分泌疾病
免疫因素:抗精子抗体
染色体:染色体异常、Y染色体微缺失、染色体易位、克氏综合征
人为因素:采样误差、性交体外取精、安全套性交取精、取精容器不标准、精液样本遗失、禁欲时间不足、性刺激不足、精神原因、纵欲过度
环境原因:辐射、化学污染(如重金属)、高温
年龄原因
肥胖
压力大
根因检查
激素问题(血液检查):卵泡生成素(HFSH)、黄体生成素(HLH)、孕酮(PROG)、雌二醇(E2)、垂体泌乳素(PRL)






免疫因素(精液检查):抗精子抗体
生殖道感染:(尿液、精液检查)
精索静脉曲张:彩超
调理
生活习惯:戒烟、戒酒、减肥、运动、规律作息、不久坐
饮食:鸡蛋(微量元素)、牡蛎(锌)、芝麻(维生素E)、山药(氨基酸)等
西医:抗氧化剂(维生素E,左旋肉碱,维生素C,辅酶Q10,叶酸,微量元素锌、硒)
炎症:抗生素
激素问题:芳香化酶抑制剂
中医
手术(精索静脉曲张):显微镜下精索静脉低位结扎手术、腹股沟开放性精索静脉结扎手术、腹腔镜下精索静脉结扎手术
部分信息来源:《中华生殖与避孕杂志》
注:信息仅供参考了解使用#少精子症 #弱精 #精子浓度低 #少精弱精症调理 #少精症检查 #少精症诊疗流程图
多次射精中精子总数<39x10^6
多次射精中精子浓度<15x10^6/mL
严重级别
轻度:10x10^6/mL<精子浓度<=15x10^6/mL
中度:5x10^6/mL<精子浓度<=10x10^6/mL
重度:1x10^6/mL<精子浓度<=5x10^6/mL
极度少精:0x10^6/mL<精子浓度<=1x10^6/mL
影响
降低受孕成功率
原因
生精功能问题:隐睾、射精管区域梗阻、 前列腺功能障碍、精囊腺功能障碍
泌尿生殖系统感染:细菌感染、病毒感染、支原体、衣原体
生殖道问题:尿道休憩室或狭窄、包皮口狭窄、尿道口狭窄、逆行射精、精索静脉曲张
激素原因:甲状腺疾病、下丘脑疾病(影响促性腺激素的分泌)、垂体疾病(如脑垂体瘤影响FSH和LH分泌不足)、肾上腺疾病(通过下丘脑->垂体->睾丸影响)、内分泌疾病
免疫因素:抗精子抗体
染色体:染色体异常、Y染色体微缺失、染色体易位、克氏综合征
人为因素:采样误差、性交体外取精、安全套性交取精、取精容器不标准、精液样本遗失、禁欲时间不足、性刺激不足、精神原因、纵欲过度
环境原因:辐射、化学污染(如重金属)、高温
年龄原因
肥胖
压力大
根因检查
激素问题(血液检查):卵泡生成素(HFSH)、黄体生成素(HLH)、孕酮(PROG)、雌二醇(E2)、垂体泌乳素(PRL)






免疫因素(精液检查):抗精子抗体生殖道感染:(尿液、精液检查)
精索静脉曲张:彩超
调理
生活习惯:戒烟、戒酒、减肥、运动、规律作息、不久坐
饮食:鸡蛋(微量元素)、牡蛎(锌)、芝麻(维生素E)、山药(氨基酸)等
西医:抗氧化剂(维生素E,左旋肉碱,维生素C,辅酶Q10,叶酸,微量元素锌、硒)
炎症:抗生素
激素问题:芳香化酶抑制剂
中医
手术(精索静脉曲张):显微镜下精索静脉低位结扎手术、腹股沟开放性精索静脉结扎手术、腹腔镜下精索静脉结扎手术
部分信息来源:《中华生殖与避孕杂志》
注:信息仅供参考了解使用#少精子症 #弱精 #精子浓度低 #少精弱精症调理 #少精症检查 #少精症诊疗流程图