宫腹腔镜手术半年后,11月我们开始试管之路!
最新活动: 2025-01-19
浏览: 1858
本人年龄29+,卵巢功能较差,amh 1.08,输卵管通而不畅
很幸运遇上国家政策,辅助生殖纳入医保范围宫腹腔镜手术半年之后, 自怀无果,最终我们选择做试管了!!!
宫腹腔镜手术半年之后, 自怀无果,最终我们选择做试管了!!!
经过多方比较,我们选择了浙江省人名医院傅晓华主任医生(超级nice幽默并且负责的一位医生)
10月底我们计划将试管提到日程,11月7号(姨妈前3天)我们就去了浙江省人民医院挂了傅晓华医生的号(朋友推荐),名医号150元一次。当天医生看完我过往的病历单之后就建议我们直接试管,我们也同意了。
目前我已经到了促排卵阶段,傅主任给我定制的是拮抗剂促排方案,大概10天左右可以取卵,目前是打果纳芬的第五天(11月18日)。


期待后面取卵能够顺利!!!费用小计:截止目前7000左右
男女双方体检:2000左右(报销后)
促排药果纳芬:3支,4500左右(进口药,不报销),在家自打
姨妈后去医院两次抽血和做b超检查卵泡大小,每次100左右(报销后)
傅主任前期预测我的费用可能在3万左右(报销前),报销大概在1万左右,所以整体费用预估大概2万。当然,预测都是一切比较顺利的情况下的一代试管的费用。
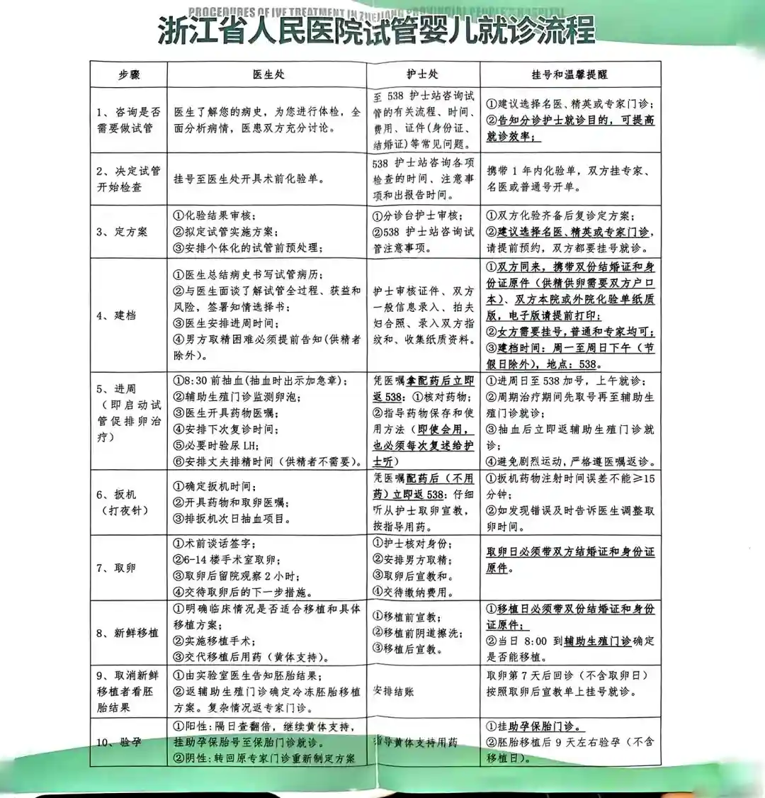
图二为浙江省人民医院试管的流程,有需要的姐妹可以参考借鉴一下
希望后面一切顺利!#试管经历2024 #辅助生殖#拮抗剂促排















能百毒不侵的人,都曾伤痕累累过;能笑看风云的人,都曾千疮百孔过。
2026-01-22 0