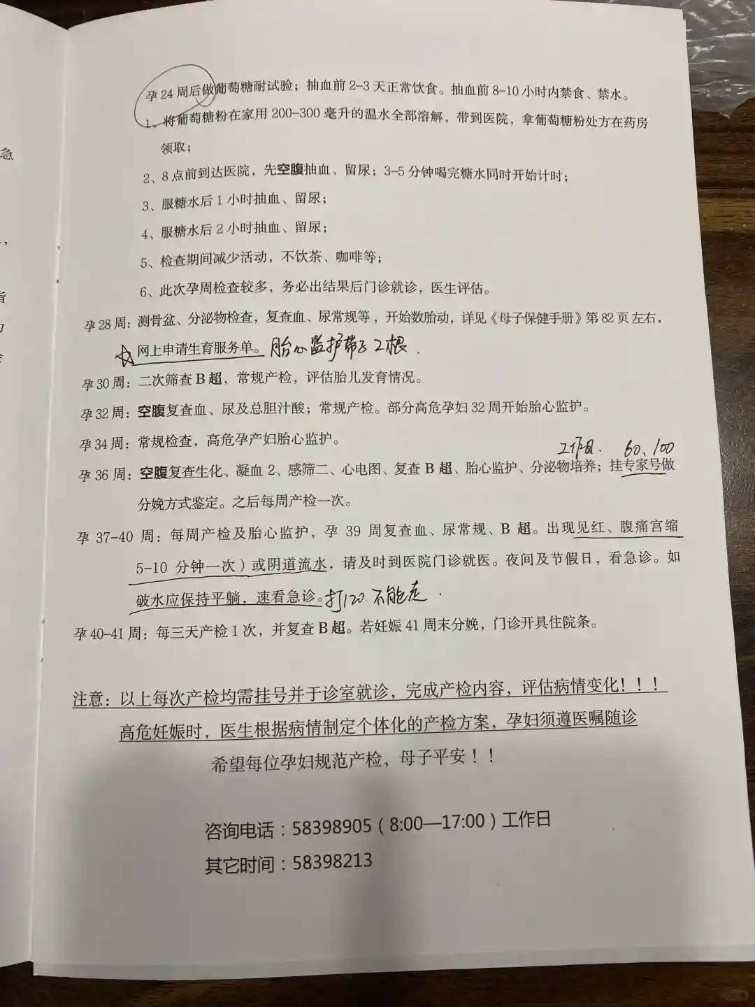
孕期🤰孕检时间表 山东供卵医院地址
最新活动: 2025-04-18
浏览: 1581
🤰🏻孕早期
1~12周,共3个月,2次检查,确认怀孕且宫内孕,建档
1⃣️6-8周,1次,HCG、超声检查,是否正常妊娠,胎心胎芽;血常规、尿常规、肝功能、肾功能、空腹血糖血型(ABO+RH );甲功;乙肝表面抗原、艾滋病抗体、梅毒血清学检查
2⃣️11-13周+6,1次,NT检查,孕早期唐氏筛查,染色体病筛查,子痫前期筛查
🤰🏻孕中期
13~28周,共4个月,3次检查,胎儿健康,检查孕妈是否缺铁、缺各种维生素、是否妊娠期高血压、糖尿病
1⃣️15-20周1次,唐氏血清学筛查,35岁以下
2⃣️20-24周1次,胎儿系统超声筛查
3⃣️24-28周1次,75g口服葡萄糖耐量实验,判断胰腺功能
🤰🏻孕晚期
29~40周,共3个月,8次检查,胎心监护,是否脐带绕颈,是否入盆,确认生产方式
1⃣️28-36每2周1次,产科超声检查,评估胎儿大小、胎盘、胎位、羊水
2⃣️37周以后每周1次,骨盆测量,无乳链球菌筛查,制定分娩计划;胎心监护,胎心加速/减速等,评估胎儿宫内安危
‼️注意
1⃣️唐筛,适用35周岁以下,>=35的建议胎儿无创DNA检测
2⃣️超声只能检查70%情况,受孕周、羊水、胎位、母体脂肪厚度影响会不准
3⃣️产前诊断人群,35岁以上;产前筛查的高危人群;生育过染色体异常儿的孕妇;夫妇一方为染色体异常携带者;孕妇可能为某种X连锁遗传病基因携带者;产前检查怀疑胎儿患有染色体病的孕妇;有不明原因的反复流产、死胎、死产等情况的;生育过不明原因智力低下或多发畸形儿的孕妇;有明确遗传病家族史等






4⃣️妊娠期糖尿病,孕妈会妊娠期高血压、感染、酮症酸中毒等;宝会巨大儿、难产、胎死宫内、肺部发育不好等5⃣️胎动计数,每天固定时间数1小时;>=3次/小时正常,<3次或胎动增减50%提示胎儿缺氧可能
6⃣️BMI18-24之间的,孕妇正常增长8-14kg,前3个月2kg内,中期每周约0.37kg
7⃣️血压检查,正常<140/90mmHg
8⃣️血常规检查,血红蛋白>110g/L
#孕产知识 #孕妈 #孕妈日记 #孕期 #孕期日常 #产检 #孕期产检 #产检时间表 #产检功略















能百毒不侵的人,都曾伤痕累累过;能笑看风云的人,都曾千疮百孔过。
2026-01-22 0