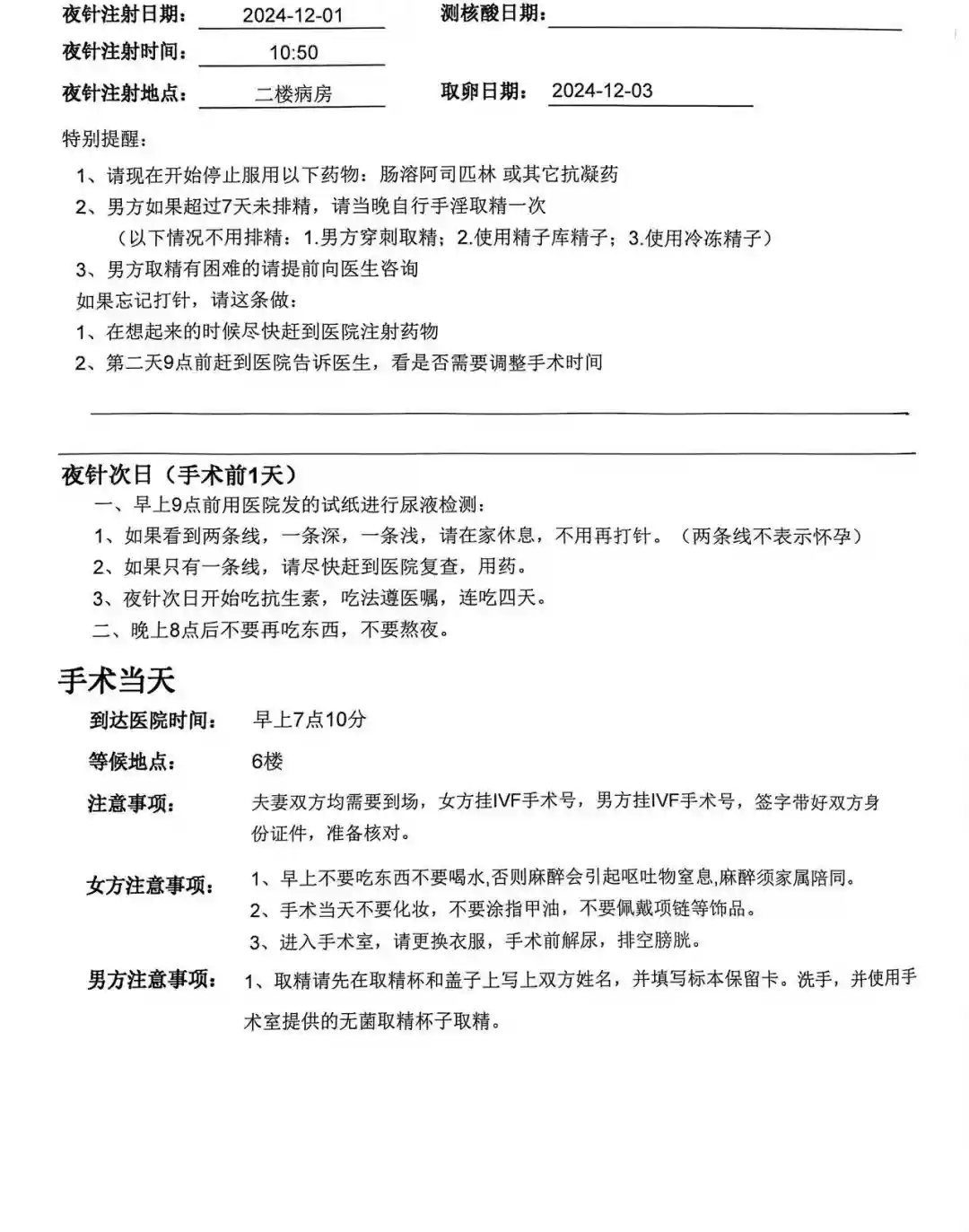
上海仁济试管流程及费用-夜针12.1 供卵孕后补雌激素
最新活动: 2025-03-02
浏览: 1526
南院的手术室还没有建好,取卵只能在北院
今天基本一天都要在医院。
1.7:00到直接在一楼取抽血号,抽血七点半就开始了。
2.抽完血去四楼,南院过来的需要在导诊台签到
3.等到叫号去诊室拿B超号码
4.拿到了去大厅等叫B超
5.B超做完暂时没事,等下午一点半听医嘱
6.1:30在诊室门口等叫名字
今天需要打夜针的会给医嘱单,告诉你需要买什么药,此时需要缴手术费药费




7.该打针的打针,该买药的买药,有些药须寄存在护士那8.4:00,全部去4楼大厅听宣讲,护士会和你核对要带哪些药
9.听完去二楼护士站排队冲洗
10.10:50去二楼护士台房间打针,我是三针,很痛!
11.打完休息一会没事就可以回家了,等待取卵
手术费3600,外面药房买药409#促排卵针#夜针 #仁济试管















能百毒不侵的人,都曾伤痕累累过;能笑看风云的人,都曾千疮百孔过。
2026-01-22 0