获批的🧪yi疗机构清单,可以在这里查🔍 供卵泰国试管
最新活动: 2025-05-24
浏览: 1721
-
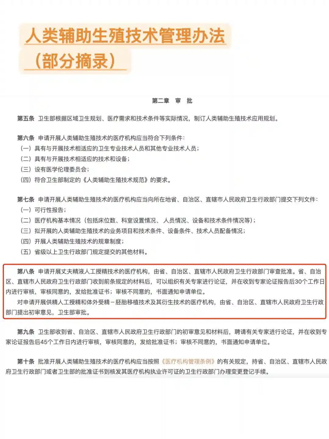
批准开展辅助生殖技术的yi疗机构名单,可以在卫jian委官网查询。2024年7月1日登录网站查询,目前zui新数据是2024年4月23日发布的,截至2023年12月31日的名单。
-
由于数据是截止到2023年12月31日的,不排除数据有可能不是zui新的。想要做🧪的姐妹,可以先看下这个清单,大概了解下有哪些机构可以开展,以及可以开展哪些🧪技术。如果自己心仪的yi院不在名单里,也可以直接向yi院了解是否已经取得批准证书。
#女性健康 #试管 #试管之路


#试管经历 #试管日记 #试管婴儿 #试管助孕 #试管移植 #备孕 #备孕日记














能百毒不侵的人,都曾伤痕累累过;能笑看风云的人,都曾千疮百孔过。
2026-01-22 0