生物的可遗传变异(二)染色体变异 深圳做供卵试管
最新活动: 2025-03-24
浏览: 1507
1️⃣染色体数目变异
染色体数目的变异可以分为两类:
🌝一类是细胞内个别染色体的增加或减少,另一类是细胞内染色体数目以一套完整的非同源染色体为基数成倍地增加或成套地减少。即①单个改变 ②整套改变。
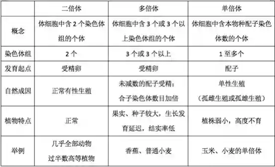
🥓二倍体:体细胞中含有两个染色体组的个体。一般题目会写做2n=X n=X/2就是一套染色体组内染色体的数目。例如人类就可以写为2n=46。
🫘多倍体:体细胞中含有三个或三个以上染色体组的个体,统称为多倍体。
💥一般体细胞有n套染色体组就叫做n倍体。注意n≥2!!!
💧单倍体:体细胞中的染色体数目与本物种配子染色体数目相同的个体,叫作单倍体。所以二倍体的单倍体有1套染色体组,但是四倍体的单倍体有2套染色体组。
🍌🍌🍌个别染色体的数目改变常会导致各种疾病,例如21三体综合征(唐氏儿)—21号染色体多了一根,特纳氏综合征—只有一根X染色体。
2⃣️染色体结构变异
🌞染色体结构的改变,会使排列在染色体上的基因数目或排列顺序发生改变,导致性状的变异。大多数染色体结构变异对生物体是不利的,有的甚至会导致生物体死亡。例如5号染色体短臂缺失会导致猫叫综合征。
🌙🌙染色体结构变异分为缺失,重复,倒位,易位。都会导致异常的联会。结构变异的联会问题也是常考的内容。












🌚👻🤪😈还是老样子,今天给大家几道题练练手哦。
#生物 #高中生物 #生物笔记 #高中生物怎么学 #必修二 #可遗传变异 #染色体变异 #结构变异与数目变异















能百毒不侵的人,都曾伤痕累累过;能笑看风云的人,都曾千疮百孔过。
2026-01-22 0