护考笔记 | 妊娠合并心脏病 | 妇产科👩 供卵无血缘关系
最新活动: 2025-04-12
浏览: 1812
.
📝这一期,圆学姐给大家汇总【妊娠合并心脏病】的考点内容,宝妈们也要留意~
.
⭐临床表现:
1️⃣胸闷、气短、心悸、端坐呼吸
2️⃣劳力性呼吸困难(左心衰最早症状)
3️⃣急性肺水肿(最严重)
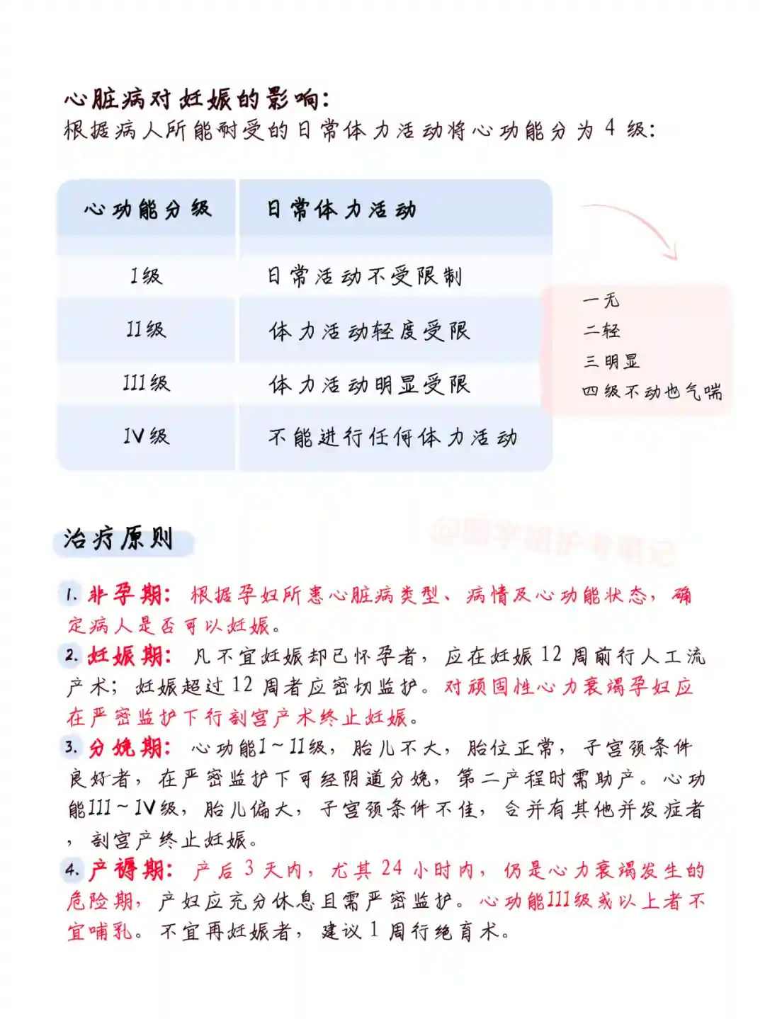
⭐相互影响的作用:请查看上图
.....................................................................
🙋跟着圆学姐,看漫画也能轻松学 #护理
.
🌈下一期继续更新中

#护士 #护考资料 #护士 #护考 #妇产科护理学 #妊娠 #妊娠期合并心脏病 #笔记














能百毒不侵的人,都曾伤痕累累过;能笑看风云的人,都曾千疮百孔过。
2026-01-22 0