陕西试管婴儿👶🏻纳入医保啦❗
最新活动: 2024-12-20
浏览: 1512
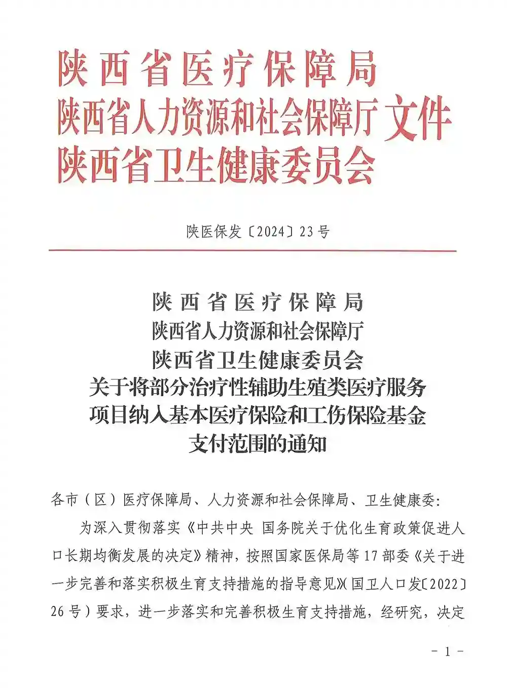
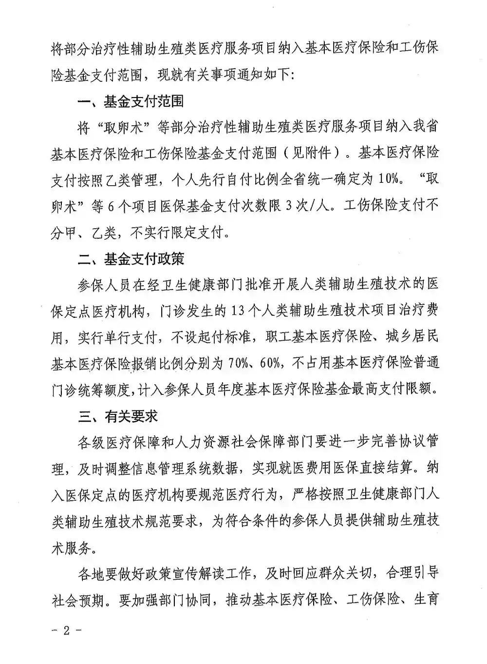
陕西省医疗保障局、省人力资源和社会保障厅、省卫生健康委员会印发《关于将部分治疗性辅助生殖类医疗服务项目纳入基本医疗保险和工伤保险基金支付范围的通知》(陕医保发〔2024〕23号)
自2024年月日起将部分治疗性辅助生殖类医疗服务项目纳入医保支付
图6️⃣:目前已有家🏥进入陕西省批准的医保定点医疗机构
#日常碎片PLOG #生育 #备孕





#试管婴儿知识 #试管 #生殖 #医保 #医保定点 #陕西医保 #万般滋味皆是生活














能百毒不侵的人,都曾伤痕累累过;能笑看风云的人,都曾千疮百孔过。
2026-01-22 0