从北医三院转301我感觉有哪些不同 试管供卵配成
最新活动: 2025-02-24
浏览: 571
所以整理下5次试管的经历,分享出来,希望大家都能上岸!
试管真的是【心理和经济】的双重考验,淋过雨,所以希望还在困境中的你能有伞!!
❤先说我的现状:第5次试管在301,取卵3个,养成2个二级鲜胚!!成功着床1个,现在孕晚期33周,预产期2025/2/4日!!!!
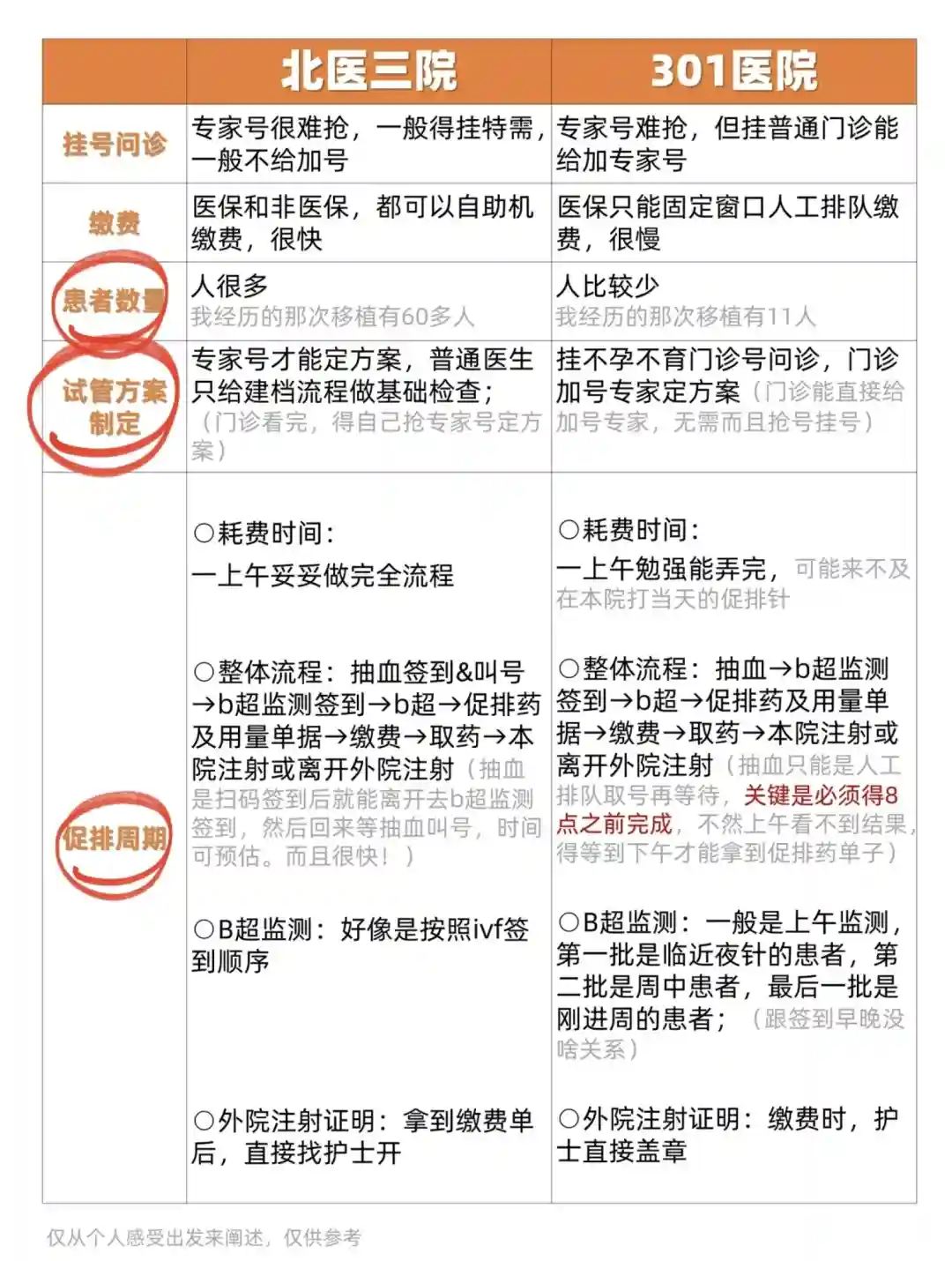
❤根据我自己4次在北医三院试管 和 1次在301试管的体验,得出的结论是:
1️⃣不能说谁更胜一筹,只能说各有千秋!!#北医三院 #301医院 还是得看个人自己的情况和需求,对症选择医院。北医三院全流程都非常成熟,301医院实验室是真的好!
2️⃣不要全指望医生,医生一天有太多患者了,她也只看数据,没有更多的交代,只能不断的试错!经历了这么多,试错那么多次,真心觉得自己的状况还是自己最清楚,也应该是自己最上心!!
3️⃣最本质的还是jing卵的质量,调理身体,调整作息,保持心情舒畅,戒烟酒等等才是最重要的,解决本质问题,不能本末倒置了,毕竟试管的原理决定了它只是一种“手段”,只是一个工具!!
❤我的情况:
我卵巢早衰取不到卵,取到卵,养不成可移植的胚胎。我队友jing子质量差,活力低。
第1次试管,取卵4个,移植2个,没着床;
第2次试管,取卵2个,没配成胚胎;




第3次试管,促排一个月没卵,中止促排宣告失败;第4次试管,取卵6个,没配成胚胎;
以上4次都是在【北医三院】,第1次是王颖,后3次是李红真负责
❤转院原因:
第2次试管时,认识一个姐妹也是卵巢早衰,也是jing子质量差,她第2次取4个,配成2个养囊失败。第3次试管转301成功怀孕!!!所以我也就转了!!真说明 301的实验室是真的好!!
❤我的现状
第5次试管在301,取卵3个,养成2个二级鲜胚!!成功着床1个,现在孕晚期33周,预产期2025/2/4日!!!!
如果在北医三院很可能又全军覆没了 !有的时候真的是不敢想 !仓促之下,着急转的301,结果一次就成了!真的是非常惊喜!
#卵巢早衰 #二代试管 #试管之路 #试管日记 #试管经历
❤️下篇:
5次试管到底花了多少钱?
到底要不要辞职做试管?
试管期间,我还做了哪些?















能百毒不侵的人,都曾伤痕累累过;能笑看风云的人,都曾千疮百孔过。
2026-01-22 0