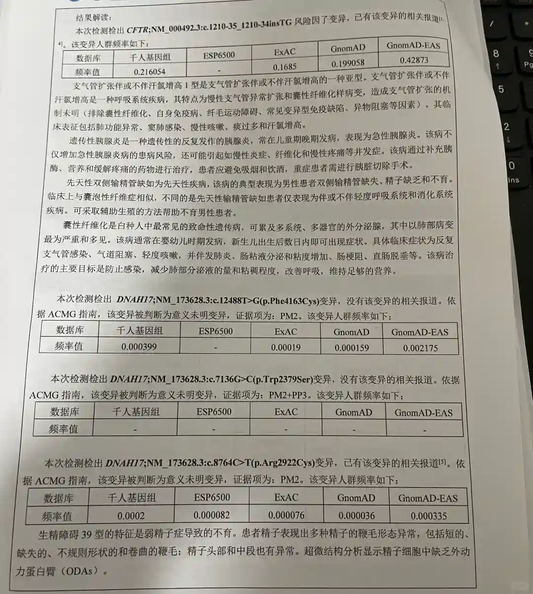
求大神解读一下基因报告
作者:苏格兰情调
最新活动: 2024-12-10
浏览: 1477
先前医生通过手捏输精管和彩超检查,判断为先天性输精管缺如(CBAVD)。查阅资料知道可能是CFTR基因突变导致的。但是一检查又是杂合子按理来说隐性遗传病不会犯病啊。那怎么解释我的病症呢?
而且我突变位点好像还不是那种常见的5T,9T缺如位点,更加解释不清楚了。不知道有没有了解的友友们能给我解读一下什么情况。
唉😔,其实更加担心是后面那个生精障碍的基因,有三个不同位点的突变,有概率导致复合杂合然后犯病。人真的能倒霉到这种地步嘛
#无精子 #怀孕
#备孕 #梗阻性无精症 #睾丸穿刺 #显微取精
而且我突变位点好像还不是那种常见的5T,9T缺如位点,更加解释不清楚了。不知道有没有了解的友友们能给我解读一下什么情况。
唉😔,其实更加担心是后面那个生精障碍的基因,有三个不同位点的突变,有概率导致复合杂合然后犯病。人真的能倒霉到这种地步嘛
#无精子 #怀孕

#备孕 #梗阻性无精症 #睾丸穿刺 #显微取精